MIA 2e editie – Semantisch model
Jef Bergsma – Enterprise Architect, Architetuur filosoof

Semantiek als ruggengraat, waarom MIA een ander gesprek afdwingt
In de tweede editie van MIA bouwen we het architectuurperspectief op rond een semantisch model. We delen hier alvast delen daarvan, met een deel van de toelichting, als preview van het nieuwe boek.
Tijdens het schrijven liepen we tegen een praktisch probleem aan. MIA vraagt om een andere manier van werken met dezelfde materie. Dat lukt alleen als lezers woorden op dezelfde manier lezen. Daarom hebben we een samenhangend begrippenkader uitgewerkt, en dat vastgelegd in een semantisch model. Zo houden we het taalgebruik in alle MIA-perspectieven consistent, van bestuurder tot uitvoerder en van gebruiker tot ontwerper. Het model moet leesbaar zijn voor alle betrokkenen, ook als je niet uit een modelleringstraditie komt.
MIA raakt de hele informatiehuishouding. Daardoor overlapt MIA met meerdere vakgebieden die elk een eigen vocabulaire hebben, zoals architectuur, informatiemanagement, datamanagement, recordsmanagement, privacy, security en procesontwerp. Een term die in het ene vakgebied duidelijk is, kan in een ander vakgebied net iets anders betekenen. Dat is logisch. Die diversiteit in taal is functioneel binnen elk vakgebied. Maar zodra je de hele informatiehuishouding als één samenhangend vraagstuk benadert, krijg je frictie. Niet door onwil, maar door woorden.
Die frictie raakt de praktijk. In meerdere onderzoeken en kaders komt hetzelfde terug: de overheid heeft informatie nodig die duurzaam toegankelijk, vindbaar en betrouwbaar is, en de inrichting daarvan blijft hardnekkig lastig. Dat voedt incidenten, herstelwerk en maatschappelijke schade. Het eindverslag Ongekend onrecht laat zien hoe gebrek aan samenhang, dossiervorming en verantwoording mensen kan raken. De Algemene Rekenkamer benoemde al eerder structurele uitdagingen in de informatiehuishouding. Recentere evaluaties rond de Baseline Informatiehuishouding en analyses van volwassenheidsmetingen bevestigen dat het vraagstuk rijksbreed blijft spelen1.
Daarom kiezen we binnen MIA voor expliciete taalkeuzes. We sluiten aan bij wat bekend is. We sturen bij waar de MIA-visie dat vraagt.
We hergebruiken definities waar ze passen.
We scherpen definities aan waar ze net niet passen.
We voegen termen toe waar de taal ontbreekt om de verandering precies te kunnen beschrijven.
We pretenderen niet dat MIA het vocabulaire van andere vakgebieden vervangt. We positioneren het als een aanvullende context. Het semantisch model helpt om die context consequent toe te passen. Het is geen blauwdruk voor voorzieningen en geen implementatieontwerp. Het is een referentiekader waarmee je ontwerpkeuzes kunt onderbouwen, ook als je organisatie een eigen begrippenkader hanteert.
Omdat het model vooral begrip moet brengen, hebben we het bewust leesbaar gemaakt voor alle stakeholders. Natuurlijke taal blijft ambigue, in meerdere vormen uitlegbaar. Woorden dragen geschiedenis en vaktaal mee. Vanuit een strikt ontwerpperspectief kun je hier een formeler en strakker model van maken. Dat kan nuttig zijn voor implementatie en detailontwerp. Dat is niet het doel van deze visualisatie. Dit model maakt onze betekeniskeuzes zichtbaar en bespreekbaar, zodat iedereen de essentie kan volgen en dezelfde termen op dezelfde manier kan gebruiken.
———–
1. Bronnen die hier onder liggen: Tweede Kamer, Algemene Rekenkamer, Open Overheid 1, Open Overheid 2
De uitdaging van de informatiehuishouding
Veel programma’s investeren in systemen, integraties en datalakes. Het resultaat is vaak vooral meer van hetzelfde:
- Informatie raakt verspreid.
- Context verdwijnt.
- Verantwoording kost maanden.
- Transparantie blijft ad hoc.
Het probleem zit veel dieper dan techniek. Het probleem zit in de manier waarop we informatie benoemen en besturen. Het zit in de systeem gerichte uitgangspunten bij werken met *informatie.
MIA werkt daarbij met een eigen semantiek die voor alle betrokkenen gelijk is, architecten en managers, gebruikers en bestuurders. Semantiek maakt expliciet wat een begrip betekent, in welke context, en met welke gevolgen. Vanuit een architectuur perspectief vormt dit de ruggengraat. Een semantisch model biedt één taal voor architectuur, management en uitvoering.
De vraag die dit opent “Wanneer mag een organisatie zeggen dat zij het juiste antwoord gaf? Een plausibel antwoord volstaat niet als de wet, de burger of de rechter vraagt om het exacte, herleidbare antwoord.
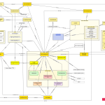
Het semantisch model
Het semantisch model beschrijft het wat. Het benoemt de kernobjecten van MIA en hun relaties. Voorbeelden zijn taakstelling, resultaatdomein, informatiepositie, transitie, rol, acceptatiecriteria, transitievoorwaarden, informatieobject, dataobject, informatiecatalogus en informatie index.
Het model doet twee dingen:
- Het borgt vocabulaire. Iedereen gebruikt dezelfde termen met dezelfde betekenis.
- Het borgt samenhang. Je ziet welke objecten elkaar dragen, begrenzen en controleren.
Het model kiest niet voor je, het dwingt je alleen om keuzes expliciet vast te leggen. Dat maakt sturing toetsbaar.
Het semantisch model is opgebouwd uit drie ‘views’
rondomzet informatieobject Semantisch model informatieobject 20260105
rondom het dataobject Semantisch model dataobject 20260105
de context van informatiepositie Semantisch model context 20260105
Hieronder de belangrijkste concepten die in het semantisch model zijn uitgewerkt.
Van gegevens naar dataobject naar informatieobject
- Een informatieobject is een eenheid waarmee mensen werken. Een besluit, een vergunning, een rapport, een dataset.
- Een dataobject is de technische representatie in een systeem. Een bestand, record, bericht, of response.
NORA definieert een informatieobject als een geheel van gegevens met een eigen identiteit. noraonline.nl
Het Nationaal Archief koppelt dit aan DUTO en plaatst de definitie in de lijn van NORA en NEN 2082. Nationaal Archief
MIA scherpt de ontwerpconsequentie aan. Data wordt pas informatie als context en interpretatieregels meereizen. Dat maakt de scheiding tussen dataobject en informatieobject praktisch. Je scheidt betekenis van opslag.

DIKW model verrijkt met de entiteit Gegevens
Van proces naar informatiepositie
Processturing focust op uitvoering en doorlooptijd. Dat helpt, maar het dekt de kernvraag niet. De kernvraag luidt. ‘Wat kon een actor weten toen hij handelde, en wat mocht je daarvan verwachten.’

De informatietoestand is daarbij theoretisch, het omvat alle informatie die op een bepaald moment (theoretisch) bestaat rondom een onderwerp of object en daarmee alle (mogelijke) informatieposities omvat. Niemand kan die volledig vastleggen. MIA kiest daarom voor registreerbare eenheden. Informatieposities en informatieobjecten vormen de bestuurbare kern. De eigenschap persistentiewaardig helpt om te selecteren wat je bewaart voor verantwoording en hergebruik.
Een informatiepositie is het geregistreerde geheel aan informatie rondom een onderwerp of object waarover een actor op een bepaald moment kan beschikken. Transities verbinden informatieposities. Transities leggen normatief vast hoe betekenis, context en verantwoordelijkheid veranderen.

Van impliciet naar expliciet, betrouwbaarheid wordt toetsbaar
Veel organisaties borgen kwaliteit impliciet, via vakmanschap en gewoonte. Dat wreekt zich bij ketens, schaalvergroting en automatisering. MIA maakt kwaliteit expliciet via transitievoorwaarden en acceptatiecriteria.
- Transitievoorwaarden bepalen wanneer een overgang mag en hoe je die vastlegt.
- Acceptatiecriteria bepalen wanneer een informatiepositie geldt als bereikt, inclusief wie, wat, hoe, waar, wanneer en waarom.
DUTO maakt deze eisen concreet met kenmerken voor duurzame toegankelijkheid. Nationaal Archief
Van systeem naar actor
MIA verplaatst het zwaartepunt. Niet het systeem staat centraal, maar de actor staat centraal. Dat maakt verantwoordelijkheid concreet. Je koppelt mandaat, plicht en toetsing aan een informatiepositie.
Dit sluit aan op de AVG, omdat toegang tot persoonsgegevens doel en grondslag vraagt. EUR-Lex
Omgevingen en wetgeving, uitvoering en openbaarheid krijgen plek
MIA onderscheidt een operationele, persistente en openbare omgeving, plus de archiefbewaarplaats als juridisch regime. Daarmee sluiten we aan bij de Archiefwet die raakt aan zorg, bewaring en overbrenging. Wetten.overheid.nl
En ook bij de Woo die raakt aan actieve en passieve openbaarmaking. Wetten.overheid.nl

Informatiecatalogus en informatie index, de virtuele laag die grip geeft
MIA kiest expliciet voor een informatie index en een informatiecatalogus. De index registreert wat er is, hoe het samenhangt, en waar het fysiek staat. De catalogus maakt dit bruikbaar per doelgroep. Deze keuze ondersteunt federatie en beperkt kopiegedreven integratie.

Wat je wint als je dit serieus toepast
- Je verkort de route van beleid naar aantoonbare uitvoering.
- Je maakt verantwoording reproduceerbaar.
- Je reduceert integratiefrictie door betekenis en relaties te sturen, niet door kopieën te stapelen.